Community based Not for Profit
DCWC Nepal
Youtube
Instagram
Twitter
Facebook
Need Help ?
+977 9741663165
24/7 Ambulance
+977 9841925425 / 9808547772
Home
Hospital overview
Introduction
Executive Board
Advisory Board
Hospital Teams
Annual data
Partners
Services
OPD/IPD
Laboratory
X-Ray Facility
Emergency
Pharmacy
Home Visits
Health Awareness Center
Maternity Service
Family Planning
Dental Services
Gallery
Photo Gallery
Video Gallery
News/Events
News and Events
Blogs
Testimonials
Notice
Tender
Vacancy
Support us
Volunteers
Donate
Contact us
Newsfeed
EMERGENCY
Emergency
×
Hospital Phone
+977 9741663165
Emergency Ambulance
+977 9841925425 / 9808547772
Emergency Number
9841316055
Home
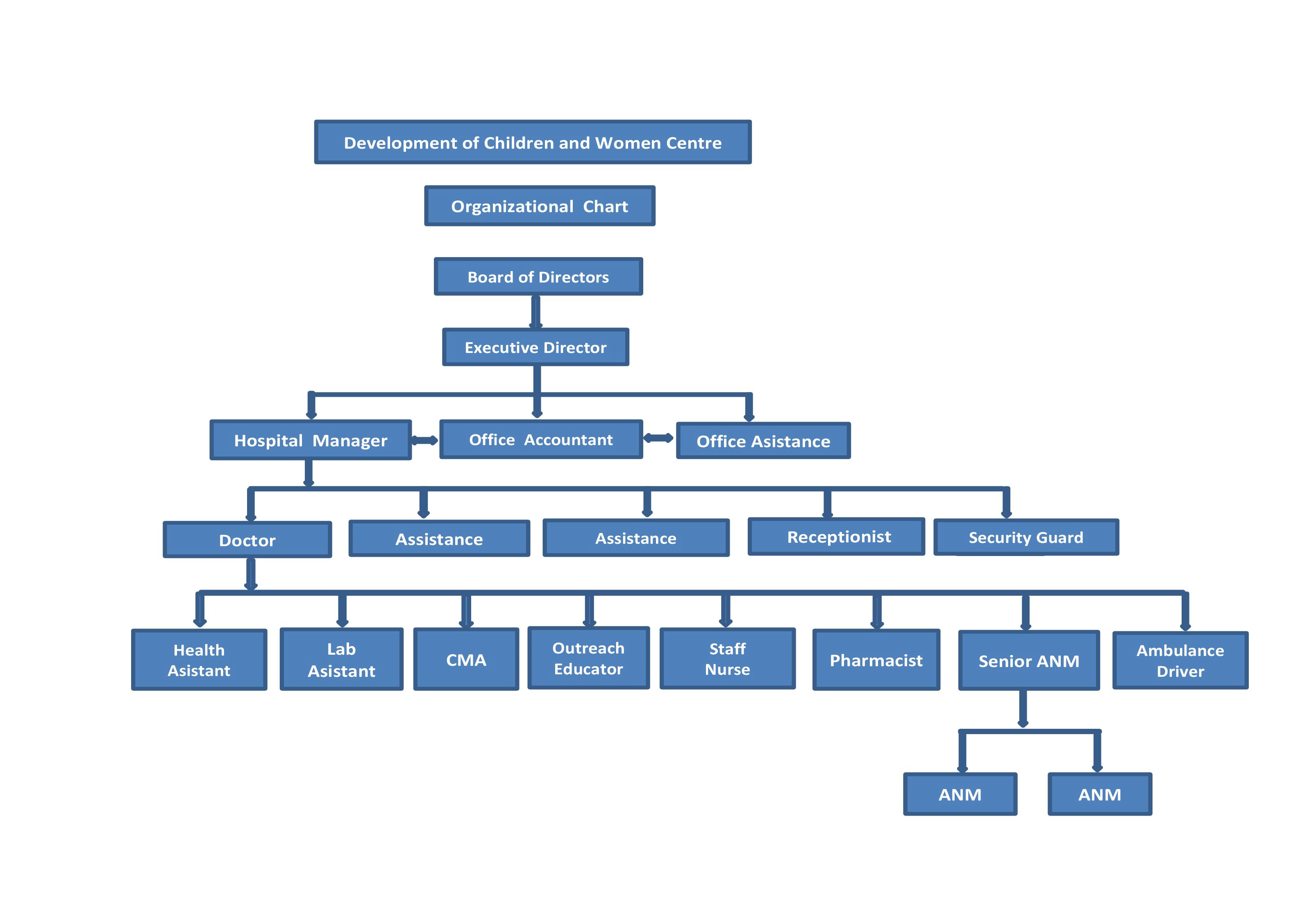
Organization Chart
Organization chart
Organization chart
.